跳到主要內容區
Menu
回首頁
Facebook
中山首頁
EN
關於我們
本處簡介
組織與成員
中山歐盟中心
中山美國中心
華語教學中心
菲律賓台灣教育中心
中山動態Logo
學術交流
姊妹校
簽約流程
外賓來訪
教師交流
未來學生
國際學位生
僑生學位生
陸籍學位生
境外交換生
境外訪問生
總覽
在校學生
國際學位生
僑生學位生
陸籍學位生
境外交換生
境外訪問生
學生交流活動
總覽
國際生留臺職涯與就業輔導基地
出國計畫
獎助學金
出國交換
雙聯學位
海外實習
短期交流
規章及表單
國際處辦法
學術交流活動
出國計畫
本國學生獎助/補助
境外學生
雙語詞彙
外部資源
Study In Taiwan
青年發展署
外交部
移民署
勞動部
中央健康保險署
穆斯林在高雄
海峽交流基金會
交通部觀光局
臺灣青年Fun眼世界
教育部國際及兩岸教育司
行事曆
GHEA21 (formerly OSUN)
Taiwan GPS 海外人才經驗分享及國際連結計畫
本功能需使用支援JavaScript之瀏覽器才能正常操作
首頁
活動公告
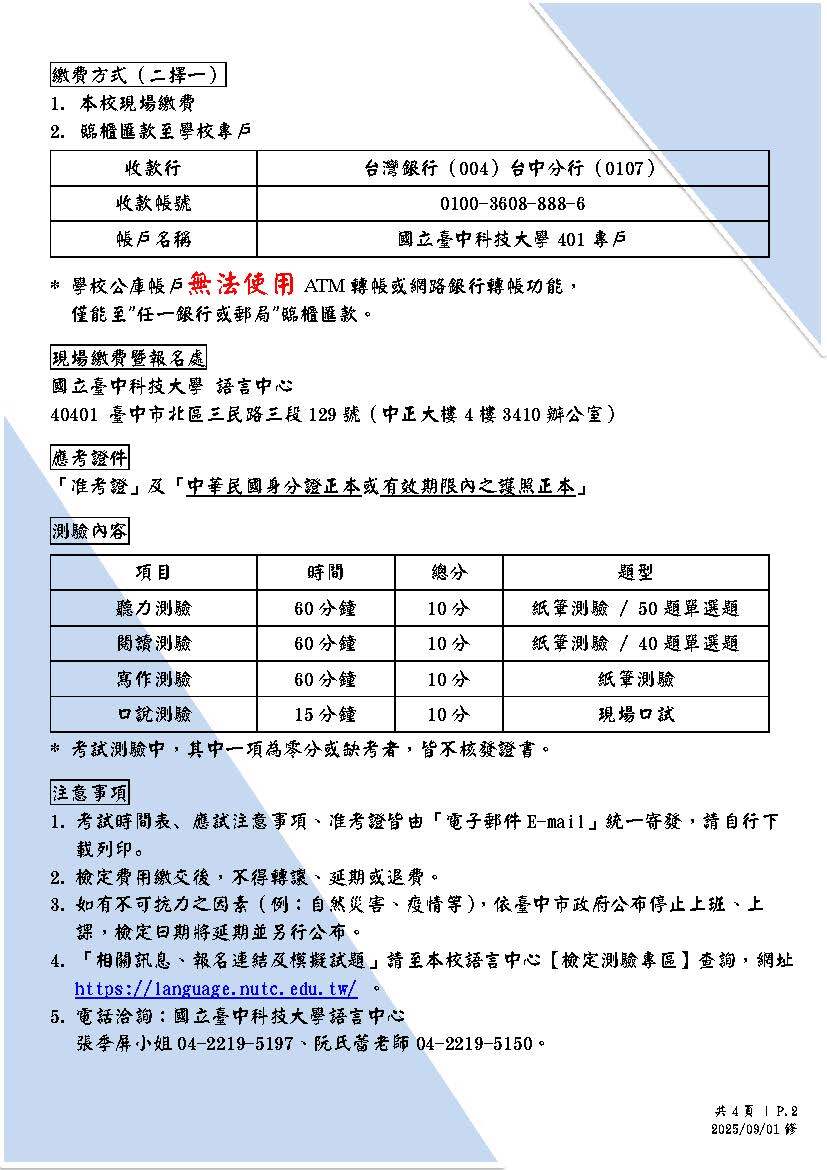
[轉知] 越南語能力檢定測驗 改於11月23日舉行
改於11月23日舉行
瀏覽數:
分享
Close (Esc)
Share
Toggle fullscreen
Zoom in/out
Previous (arrow left)
Next (arrow right)